【最新公屋申請資格】香港公屋輪候時間要幾耐?最新政策變動+申請資格自查+文件清單一覽
『上車第一步,等樓唔等錢!』公屋輪候動輒5.5年?長者單身也要等足3.5年?政策年年變,入息資產點計?文件漏一份隨時「打回頭」!迪亞氏信貸為你整合2025年最新公屋攻略,從政策變動、資格陷阱到網申秘技,一文掃盲!等樓期間資金周轉難?本文教你靈活解決⬇️

一、公共租住房屋(公屋)申請制度簡介
香港房屋委員會(房委會)設有公共租住房屋(公屋)申請制度,以便為符合資格的申請者編配入住公屋。
1、房委會現時設有以下公屋申請類別 :
(a) 一般申請(即二人或以上的家庭及長者一人申請)
-
一般家庭
-
「高齡單身人士」優先配屋計劃
-
「共享頤年」優先配屋計劃
-
「天倫樂」優先配屋計劃
(b) 「配額及計分制」下非長者一人申請
2、全港公共屋邨主要分布在四個區域,分別為 :
(a) 市區(包括港島及九龍);
(b) 擴展市區(包括東涌、沙田、馬鞍山、將軍澳、荃灣、葵涌及青衣);
(c) 新界(包括屯門、元朗、天水圍、上水、粉嶺及大埔);及
(d) 離島(不包括東涌)。
3、現時選擇市區的申請已多於可供編配予申請者的公屋單位數量,新登記公屋申請者只可從其餘三個非市區的區域中選擇一個,作為將來編配公屋的區域。不過,參加「高齡單身人士」、「共享頤年」或「天倫樂」優先配屋計劃並選擇與申請內所有家庭成員居於同一單位的申請者,則可選擇任何一個區域。
二、最新公屋政策
根據去年(2024)施政報告,政府宣佈了以下公屋政策:
-
未來五年(2025-26 至 2029-30 年度),預計總體公營房屋供應量將達到 189,000 個單位,其中包括「簡約公屋」。首批位於元朗攸壆路約 2,100 個單位的「簡約公屋」將在明年第一季完工。明年將總共有約 9,500 個單位提供,在 2027-28 年度及之前預計將有約 30,000 個單位完工。
-
調整公屋(包括綠表置居計劃(綠置居))和資助出售單位的比例 , 房委會正檢視未來十年中後期落成的公營房屋項目,目標把公屋和資助出售單位的比例,由現時七三比逐步調整至六比四。
-
房委會將收緊公屋富戶政策,提高富戶額外租金及降低富戶入息限額,讓公共資源適當用在需要幫助的申請人,同時將居屋綠白表比例由現時四比六調整至五比五,鼓勵更多公屋租戶購買居屋,加速公屋單位流轉。
三、公屋申請資格
1、申請者必須年滿18歲或以上。
2、申請者及所有家庭成員必須現居於香港並擁有香港入境權,其在香港的居留不受附帶逗留條件所限制(與逗留期限有關的條件除外)。未獲香港入境權人士不能包括在申請內。
3、申請內所有已婚人士必須與配偶一同申請(已向法庭申請離婚、配偶未獲香港入境權或已去世者除外)。
4、配屋時,申請內必須有至少一半成員在香港居住滿七年及所有成員仍在香港居住。18歲以下子女在以下情況一律視作已符合七年居港年期規定:
-
不論在何處出生,只要父母其中一人居港滿七年;或
-
在香港出生並已確立香港永久居民身份。
5、由簽署「公屋申請表」(申請表)當日起計,直至透過申請獲配公屋並簽訂新租約該日為止,申請者及家庭成員在香港並無:
-
擁有或與他人共同擁有香港任何住宅物業或該類物業的任何權益(包括任何死者遺產的受益人,如遺產包含香港任何住宅物業)。住宅物業包括在香港的任何住宅樓宇、未落成的私人住宅樓宇、經建築事務監督認可的天台構築物、用作居住用途的屋地及由地政總署批出的小型屋宇批地(包括丁屋批地);
-
簽訂任何協議(包括臨時協議)購買香港任何住宅物業;或
-
持有任何直接或透過附屬公司擁有香港住宅物業的公司一半以上的股權。
6、申請者家庭的每月總入息及總資產淨值不得超過房委會訂定的有關限額,該等限額會按年修訂。有關現時適用於不同類別申請者的每月入息及資產淨值限額(詳情見下圖)。

(本圖來源於香港房屋委員會)
7、資助自置居所計劃的家庭成員在刪除計劃內其有關記錄後,若符合公屋申請資格,可申請公屋或加入公屋申請內。
8、資助自置居所計劃的人士,若於簽訂買賣協議後,在未有接受有關資助的情況下獲准撤銷有關樓宇的買賣協議,只要符合公屋申請資格,可以在辦妥撤銷買賣協議後遞交公屋申請。
9、以上各項適用於申請內所有人士。
10、申請者及所有家庭成員並不屬於第2項不獲接受申請的情況。
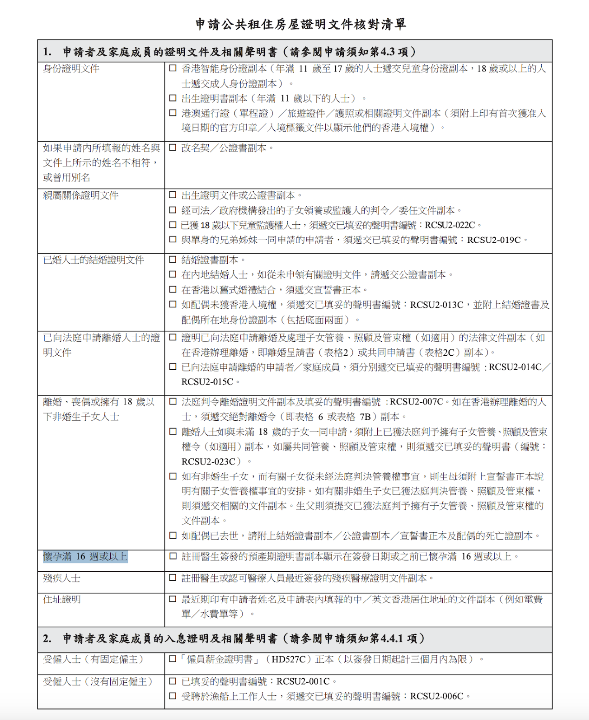
四、公屋申請文件清單

(本圖來源於香港房屋委員會)

(本圖來源於香港房屋委員會)
五、申請公共租住房屋的簡易流程

(本圖來源於香港房屋委員會)
六、網申流程
1、登入「公屋申請電子服務」帳戶
2、填寫公屋申請表
3、閱覽收件確認書
4、查詢初步審核結果即可
上樓有期,周轉有計!
公屋申請係持久戰,政策細節、文件齊備決定成敗!本文根據房屋署2025年最新指引整合實戰懶人包,助你避伏提速。等樓期間若需資金應急,迪亞氏信貸竭誠支援:
🔹 私人貸款|🔹 卡數結餘轉換
🔹 業主貸款|🔹 中小企無抵押貸款
立即行動:掌握公屋攻略,同時解鎖財務備援——迪亞氏信貸,陪你穩步上車




